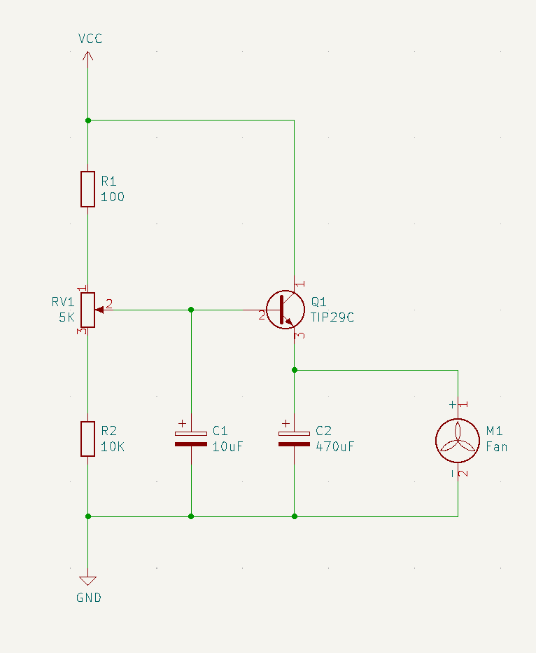
Régulateur de ventilateur pour PC
Ce tout petit projet permet la régulation d’un ventilateur de PC via un potentiomètre.
Dépôt GitHub : https://github.com/Zcool85/FanRegulator
Shémas
NOTE : N’importe quel transistor NPN dont l’\(I_{CE}\) tient la charge du ventilateur peut faire l’affaire.
